借助新基建和物聯網IoT的東風,智能產業迎來了很好的發展方向,智能照明正式開啟加速騰飛模式。
據前瞻產業研究院《智能照明行業分析報告》數據顯示,2022年中國智能照明行業市場規模約為431億元,年增長率在23%左右,市場前景可期。但相比傳統照明燈具,智能照明產品價格普遍偏高,這嚴重影響了智能照明產品的市場接受程度和市場滲透率。
美芯晟科技從市場出發,研發出新一代低成本高性能無頻閃線性PWM智能調光方案—MT7651L/H和MT7652L/H。同時針對歐盟2021年9月1日開始執行的ERP能效新標準,美芯晟也率先推出滿足歐盟新標準線性PWM智能調光產品—MT7656H和MT7658H。





超低待機
單通道:<5mW@120Vac,<10mW@230Vac
雙通道:<10mW@120Vac,<20mW@230Vac
BOM數量少,優異的EMI性能


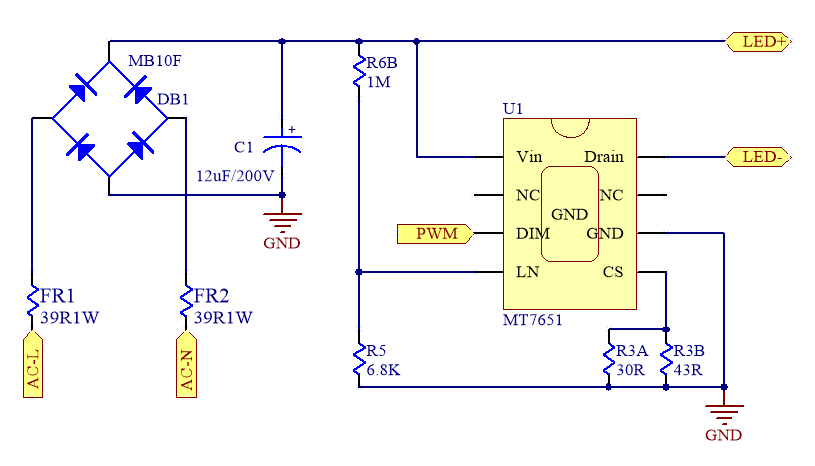
MT7651L-8.5W 方案參數
輸入電壓:108Vac-132Vac
輸入功率:8.5W
輸出電壓:128V
輸出電流:50mA





傳導 120Vac L

傳導 120Vac N

120Vac CDN

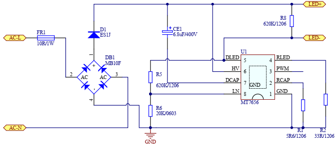
MT7656H-8.5W 方案參數
輸入電壓:220Vac-240Vac
輸入功率:8.5W
輸出電壓:252V
輸出電流:27mA




THD:Iin波形:
輸入電流波形滿足60o之前Iin>5%,65o之前Iin達到峰值,90o之前Iin>5%。
CH1黃:Vin,CH2蘭:Vcap ,CH4綠:Iin 230Vac

CH1黃:Vin,CH2蘭:Vcap ,CH4綠:Iin 230Vac


傳導 230Vac L

傳導 230Vac N

230Vac CDN

美芯晟致力于為您提供最新的產品和技術解決方案,感謝一直以來對MAXIC的支持,歡迎廣大工程師和客戶朋友隨時聯系我們咨詢索樣,我們將竭誠為您服務!