據CSA Research對海關數據統計分析顯示,2019年我國出口歐盟的LED照明產品共計32.85億美元,占整體出口額20.6%。2021年9月1 日歐盟照明產品新標準將正式實施執行,作為我國LED照明產品第二大海外市場,歐盟照明產品新標準的實施,使國內廠商投放歐盟市場的產品必須作出相應的更新升級,來滿足新標準的要求。因此,如何提前布局,如何使產品更快、更高效的滿足甚至超出新標準要求,是廣大客戶朋友首要考慮的問題。
美芯晟科技為廣大工程師和客戶朋友梳理了歐盟新標準實施時刻表,以及每個節點執行的標準,供朋友們參考。

歐盟新標準執行實施節點
針對新歐標,美芯晟MT7618N和MT7619N兩種解決方案應運而生。其中,MT7618N是一款PF>0.7、無頻閃的線性解決方案,MT7619N是基于MT7618N內置整流橋的解決方案。








MT7618N、MT7619N產品目標應用于以下幾種產品系列中



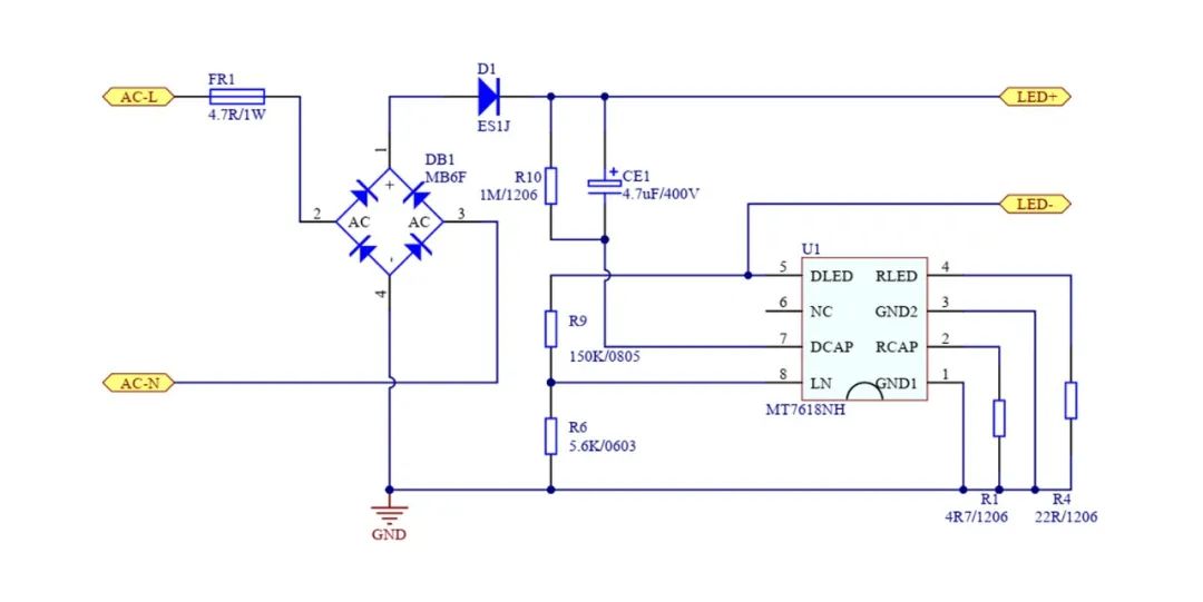
MT7618N-8.5W應用方案是一款滿足新歐標DOB球泡燈方案。外圍簡潔,系統成本低。









傳導 230Vac N

230Vac CDN

感謝各位朋友一直以來對MaxIC的支持,歡迎廣大工程師和客戶朋友咨詢索樣,請您隨時聯系我們,美芯晟科技將竭誠為您服務!