隨著消費的不斷升級及技術的日趨成熟,越來越多的智能設備涌入市場,除手機等消費電子外,小家電憑借其多樣性與便捷性成功入駐眾多家庭成為常駐成員。智能設備的不斷增多,對充電設備性能就提出了更高的要求。
美芯晟依托深厚的AC-DC、SoC設計經驗和高壓集成工藝開發技術,開發出SSR控制器、SR控制器和協議芯片一系列開關電源解決方案,可為多領域各類型的終端產品提供供電解決方案。
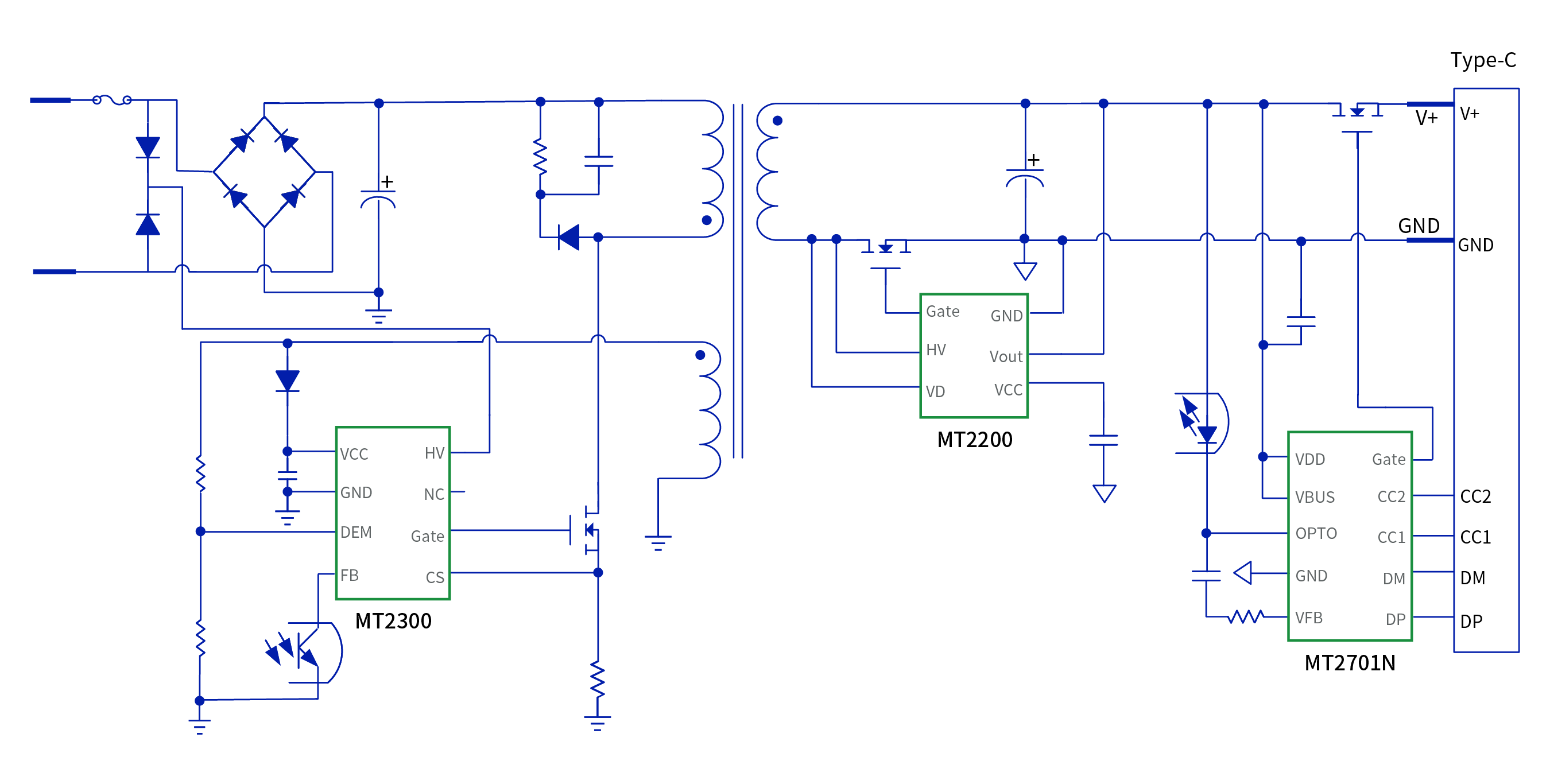
本次為大家介紹采用MT2300、MT2200和MT2701N組合而成的高性能、高性價比65W PD快充方案。該方案可以有效幫助客戶降低成本,提升產品競爭力,以更好地推進研發進度,助力以手機、Pad、筆電為代表的消費電子及以智能音箱、智能臺燈為代表的小家電產品,實現更加安全、快速的充電體驗。


65W PD快充方案電路圖

65W PD快充方案Demo

65W PD快充方案主要參數
方案特點

65W PD快充方案待機功耗測試圖


■ 更低的關鍵器件溫度,有效提高方案可靠性
為保證產品的安全可靠性,設備長時間工作導致的發熱情況也是用戶的關注點。將方案在開放環境中,以20V/3.25A 65W的功率持續輸出1小時,各關鍵器件的溫度均保持在較好的溫度范圍內,符合安規要求,可靠性高。
65W PD快充方案關鍵器件溫度測試結果
美芯晟65W PD快充方案采用專有抖頻技術,使CE和RE的處理變得更加容易。在輸入115V和230V、輸出20V/3.25A時,該方案的CE和RE裕量遠超6dB。這一優異特性更利于客戶縮短研發周期。

65W PD快充方案CE和RE測試數據
面對愈發激烈的市場競爭,對電源管理芯片的性能及性價比的要求也趨于嚴格。未來,美芯晟將加快技術協同、持續努力創新,為廣大客戶帶來更多優質的開關電源解決方案。
*本文提及的測試結果為實驗室條件下得出,實際產品視應用環境和批次差異,可能會存在不同,美芯晟科技保留最終解釋權。